Summary:
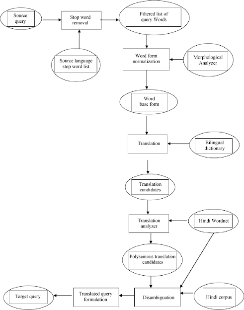
The main issue in Cross Language Information Retrieval (CLIR) is the poor performance of retrieval in terms of average precision when compared to monolingual retrieval performance. The main reasons behind poor performance of CLIR are mismatching of query terms, lexical ambiguity and un-translated query terms. The existing problems of CLIR are needed to be addressed in order to increase the performance of the CLIR system. In this paper, we are putting our effort to solve the given problem by proposed an algorithm for improving the performance of English-Hindi CLIR system. We used all possible combination of Hindi translated query using transliteration of English query terms and choosing the best query among them for retrieval of documents. The experiment is performed on FIRE 2010 (Forum of Information Retrieval Evaluation) datasets. The experimental result show that the proposed approach gives better performance of English-Hindi CLIR system and also helps in overcoming existing problems and outperforms the existing English-Hindi CLIR system in terms of average precision.
Technology Use: ASP. NET MVC, MS-SQL, JAVASCRIPT, HTML, CSS, BOOTSTRAP, ENTITY FRAMEWORK
Modules: NA
Algoritham Use: NA
.png)